Stanovení výchozí prodejní ceny v pokladním maloobchodním a restauračním prodeji
Při pokladním prodeji na kasách maloobchodního a restauračního prodeje nelze prodat za nulovou cenu. Cenu je třeba stanovit z ceníků (podle různých kritérií, které ovlivňují, v jakých cenících se bude hledat a jaká prodejní cena, viz dále). Pokud se nepodaří pro prodávané zboží podle nastavených kritérií dohledat nenulovou prodejní cenu, musí ji obsluhující zadat ručně (pokud má oprávnění Měnit prodejní cenu, pokud jej nemá, nelze v takovém případě dané zboží prodat).
Jak bylo řečeno v kap. Stanovení výchozí prodejní ceny na dokladech, v systému ABRA Gen může existovat více prodejních cen (definovaných v agendě Definice cen, přičemž jedna z nich je zvolena jako hlavní (ta má pak jisté výsady při použití), každá může být v jiné měně atd.), může existovat více ceníků (definovaných v agendě Ceníky, kde tyto ceníky mohou mít různé časové platnosti, různé použití (ceníky určené jen pro vybrané firmy, jen pro některé sklady), mohou obsahovat různé položky (vybrané skladové karty (ceník nemusí nutně obsahovat všechny položky skladu)) a pro každou skladovou položku, která je do daného ceníku zařazena, mohou mít zadány konkrétní prodejní ceny (ale nemusí být nutně zadány všechny definice prodejních cen), přičemž v případě více jednotek lze volitelně zadávat ceny pro každou jednotku jinak), mohou existovat akční ceníky (definované v agendě Akční ceníky) a dále může existovat řada dalších faktorů, které určují, jaká by měla být v daný okamžik prodejní cena vybraného zboží pro daného zákazníka. Při stanovení výchozí prodejní ceny, která se použije pro prodej na kase coby jednotková cena prodávaného zboží, se postupuje obdobně jako při stanovení výchozí prodejní ceny na ostatní prodejní doklady systému ABRA Gen, zde ale s jistými odlišnostmi.
Pro stanovení výchozí prodejní ceny na ostatní prodejní doklady systému ABRA Gen (myšleno prodejní doklady (např. faktury vydané) vznikající mimo agendy pokladního a restauračního prodeje) je postup zdokumentován v kap. Stanovení výchozí prodejní ceny na dokladech, viz algoritmus stanovení Výchozí prodejní ceny.
Při pokladním prodeji se neuplatní některé faktory ovlivňující stanovení výchozí prodejní ceny v agendách mimo pokladní a restaurační prodej a naopak se navíc uplatní některé faktory platné pouze pro pokladní a restaurační prodej. Při pokladním prodeji je upřednostňována především snaha získat nenulovou cenu pro prodej.
V dalším textu je uvedeno:
Faktory ovlivňující výchozí prodejní cenu v maloobchodním a restauračním prodeji:
- Jednak jsou to stejné faktory (až na drobné výjimky), jako v jádru systému ABRA Gen (jako je např. existence a platnost akčních ceníků, počet definic cen, stanovení, která je hlavní, přiřazení sklad. karet do tabulek kusových a dealerských slev, nastavení různých parametrů systému atd.). Viz Faktory ovlivňující výchozí prodejní cenu v jádru systému ABRA Gen.
- Další nastavení týkající se jen maloobchodního a restauračního prodeje, jako např:
- Používat definici ceny z firmy v nastavení provozu
- Cena vraceného obalu na příjemce v nastavení provozu
- Použití slev dealerských a kusových v nastavení provozu
Zboží vyloučené ze slev v nastavení provozu
Dále viz též Nabídka cen při prodeji v nastavení provozu a oprávnění obsluhujících měnit prodejní ceny či slevy.
Jak bylo řečeno v obecném popis kasy, viz upozornění Kasa versus měny, kasa prodává JEN za lokální měnu, tudíž nebere v potaz definice cen v jiné než lokální měně.
V maloobchodním a restauračním prodeji se systém pokouší dohledat nenulovou "hledanou definici prodejní ceny" (která to je, závisí na nastavení Používat definici ceny z firmy a na údajích firmy z účtenky, příp. na nastavení Předvolba prodejní ceny v agendě Firemní údaje) a to:
- nejdříve v akčním ceníku, pokud nějaký platný existuje, a poté:
- přednostně v ceníku pro firmu, která je uvedena na účtence,
- pokud existuje, ale nepodařilo se z něj dohledat nenulovou definici prodejní ceny, tak v ceníku pro firmu nastavenou na provozu,
- a poté v ceníku skladovém pro sklad, z něhož se prodává, resp. z ceníku hlavního.
- Na dohledanou cenu se aplikují příslušné slevy, jsou-li používány a sklad. karta příp. ceník nejsou ze slev vyloučeny.
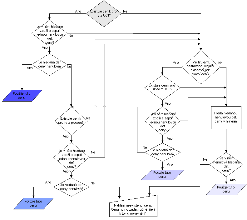
Postup demonstruje následující zjednodušené schéma a příklad (schéma a příklad nezahrnují existenci případných akčních ceníků):
Zjednodušené schéma hledání výchozí prodejní ceny pro prodej na kase. Odstíny modré barvy zvýrazňují pořadí cen, které se hledají (od nejtmavšího odstínu k nejsvětlejšímu).
Existuje firemní ceník.
Prodáváme firmě Galenit, na provozu je nastavena firma Jednorázový zákazník, a v provozu máme nastaveno v Nabídka cen při prodeji "Nabízet jen na požádání v režimu Cena" a hledaná definice ceny je def.ceny 02. Mějme následující skladové karty a ceníky:
Ceník hlavní:
- karta 01: definice ceny 01 = 8000, definice ceny 02=9000
- karta 02: definice ceny 01 = 100, definice ceny 02=200
- karta 03: definice ceny 01 = 18000, definice ceny 02=19000
- karta 04: definice ceny 01 = 20000, definice ceny 02=21000
Ceník firemní pro fy Galenit:
- karta 01: definice ceny 01 = 5000, definice ceny 02=6000
- karta 02: není v tomto ceníku
- karta 03: definice ceny 01 = 15000, definice ceny 02=0
- karta 04: definice ceny 01 = 19000, definice ceny 02=0
Ceník firemní pro fy Jednorázový zákazník:
- karta 01: definice ceny 01 = 7900, definice ceny 02=8900
- karta 02: definice ceny 01 = 99, definice ceny 02=199
- karta 03: definice ceny 01 = 14900, definice ceny 02=15900
- karta 04: definice ceny 01 = 18900, definice ceny 02=0
⇒
- prodáme kartu 01⇒ prodá se za 6000
- prodáme kartu 02⇒ prodá se za 200
- prodáme kartu 03⇒ prodá se za 15900
- prodáme kartu 04⇒ nahlásí neexistenci ceny, cenu nutno zadat ručně
(Dohledané ceny jsou zvýrazněny tučně.)
Neexistuje firemní ceník, ale existuje ceník pro sklad 02, z něhož se prodává:
Prodáváme firmě XY, na provozu je nastavena firma Jednorázový zákazník, a v provozu máme nastaveno v Nabídka cen při prodeji "Nabízet jen na požádání v režimu Cena" a hledaná definice ceny je def.ceny 02. Mějme následující skladové karty a ceníky:
Ceník hlavní:
- karta 01: definice ceny 01 = 8000, definice ceny 02=9000
- karta 02: definice ceny 01 = 100, definice ceny 02=200
- karta 03: definice ceny 01 = 18000, definice ceny 02=19000
- karta 04: definice ceny 01 = 20000, definice ceny 02=21000
Ceník skladový pro sklad 02:
- karta 01: definice ceny 01 = 5555, definice ceny 02=6555
- karta 02: není v tomto ceníku
- karta 03: definice ceny 01 = 15555, definice ceny 02=0
- karta 04: definice ceny 01 = 19555, definice ceny 02=0
Ceník firemní pro fy Jednorázový zákazník:
- karta 01: definice ceny 01 = 7900, definice ceny 02=8900
- karta 02: definice ceny 01 = 99, definice ceny 02=199
- karta 03: definice ceny 01 = 14900, definice ceny 02=15900
- karta 04: definice ceny 01 = 18900, definice ceny 02=0
⇒
a) V agendě Firemní údaje máme nastaveno Pro prodejní ceny použít ceník = Pouze hlavní:
- prodáme kartu 01⇒ prodá se za 9000
- prodáme kartu 02⇒ prodá se za 200
- prodáme kartu 03⇒ prodá se za 19000
- prodáme kartu 04⇒ prodá se za 21000
b) V agendě Firemní údaje máme nastaveno Pro prodejní ceny použít ceník = Nejdřív skladový, pak hlavní:
- prodáme kartu 01⇒ prodá se za 6555
- prodáme kartu 02⇒ prodá se za 200
- prodáme kartu 03⇒ prodá se za 15900
- prodáme kartu 04⇒ nahlásí neexistenci ceny, cenu nutno zadat ručně
(Dohledané ceny jsou zvýrazněny tučně.)