Stanovenie východiskovej predajnej ceny v pokladničnom maloobchodnom a reštauračnom predaji
Pri pokladničnom predaji na pokladniach maloobchodného a reštauračného predaja nie je možné predať za nulovú cenu. Cenu je potrebné stanoviť z cenníkov (podľa rôznych kritérií, ktoré ovplyvňujú, v akých cenníkoch sa bude hľadať a aká predajná cena, viď ďalej). Ak sa nepodarí pre predávaný tovar podľa nastavených kritérií dohľadať nenulovú predajnú cenu, musí ju obsluhujúci zadať ručne (ak má oprávnenie Meniť predajnú cenu, ak ju nemá, nie je možné v takom prípade daný tovar predať).
Jak bylo řečeno v kap. Stanovení výchozí prodejní ceny na dokladech, v systému ABRA Gen může existovat více prodejních cen (definovaných v agendě Definice cen, přičemž jedna z nich je zvolena jako hlavní (ta má pak jisté výsady při použití), každá může být v jiné měně atd.), může existovat více ceníků (definovaných v agendě Ceníky, kde tyto ceníky mohou mít různé časové platnosti, různé použití (ceníky určené jen pro vybrané firmy, jen pro některé sklady), mohou obsahovat různé položky (vybrané skladové karty (ceník nemusí nutně obsahovat všechny položky skladu)) a pro každou skladovou položku, která je do daného ceníku zařazena, mohou mít zadány konkrétní prodejní ceny (ale nemusí být nutně zadány všechny definice prodejních cen), přičemž v případě více jednotek lze volitelně zadávat ceny pro každou jednotku jinak), mohou existovat akční ceníky (definované v agendě Akční ceníky) a dále může existovat řada dalších faktorů, které určují, jaká by měla být v daný okamžik prodejní cena vybraného zboží pro daného zákazníka. Při stanovení výchozí prodejní ceny, která se použije pro prodej na kase coby jednotková cena prodávaného zboží, se postupuje obdobně jako při stanovení výchozí prodejní ceny na ostatní prodejní doklady systému ABRA Gen, zde ale s jistými odlišnostmi.
Pro stanovení výchozí prodejní ceny na ostatní prodejní doklady systému ABRA Gen (myšleno prodejní doklady (např. faktury vydané) vznikající mimo agendy pokladního a restauračního prodeje) je postup zdokumentován v kap. Stanovení výchozí prodejní ceny na dokladech, viz algoritmus stanovení Výchozí prodejní ceny.
Pri pokladničnom predaji sa neuplatnia niektoré faktory ovplyvňujúce stanovenie východiskovej predajnej ceny v agendách mimo pokladničný a reštauračný predaj a naopak sa naviac uplatnia niektoré faktory platné len pre pokladničný a reštauračný predaj. Pri pokladničnom predaji sa uprednostňuje predovšetkým snaha získať nenulovú cenu pre predaj.
V ďalšom texte je uvedené:
Faktory ovplyvňujúce východiskovú predajnú cenu v maloobchodnom a reštauračnom predaji:
- Jednak jsou to stejné faktory (až na drobné výjimky), jako v jádru systému ABRA Gen (jako je např. existence a platnost akčních ceníků, počet definic cen, stanovení, která je hlavní, přiřazení sklad. karet do tabulek kusových a dealerských slev, nastavení různých parametrů systému atd.). Viz Faktory ovlivňující výchozí prodejní cenu v jádru systému ABRA Gen.
- Ďalšie nastavenia týkajúce sa iba maloobchodného a reštauračného predaja, ako napr.:
- Používať definíciu ceny z firmy v nastavení prevádzky
- Cena vracaného obalu na príjemke v nastavení prevádzky
- Použitie zliav dílerských a kusových v nastavení prevádzky
Tovar vylúčený zo zliav v nastavení prevádzky
Ďalej viď tiež Ponuka cien pri predaji v nastavení prevádzky a oprávnenie obsluhujúcich meniť predajné ceny alebo zľavy.
Ako bolo povedané vo všeobecnom popise pokladne, viď upozornenie Pokladňa versus meny, pokladňa predáva LEN za lokálnu menu, teda neberie do úvahy definície cien v inej ako lokálnej mene.
V maloobchodním a restauračním prodeji se systém pokouší dohledat nenulovou "hledanou definici prodejní ceny" (která to je, závisí na nastavení Používat definici ceny z firmy a na údajích firmy z účtenky, příp. na nastavení Předvolba prodejní ceny v agendě Firemné údaje) a to:
- najskôr v akčnom cenníku, ak nejaký platný existuje, a potom:
- prednostne v cenníku pre firmu, ktorá je uvedená na účtenke,
- ak existuje, ale nepodarilo sa z neho nájsť nenulovú definíciu predajnej ceny, tak v cenníku pre firmu nastavenú na prevádzke,
- a následne v cenníku skladovom pre sklad, z ktorého sa predáva, resp. z cenníka hlavného.
- Na nájdenú cenu sa aplikujú príslušné zľavy, ak sa používajú a ak sklad. karta príp. cenník nie sú zo zliav vylúčené.
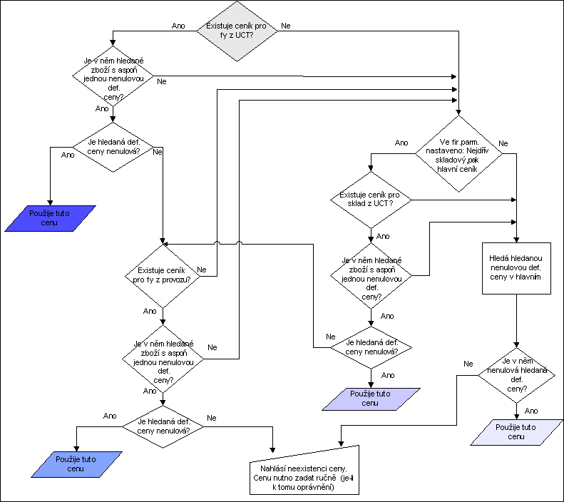
Postup demonštruje nasledujúca zjednodušená schéma a príklad (schéma a príklad nezahŕňajú existenciu prípadných akčných cenníkov):
Zjednodušená schéma hľadania východiskovej predajnej ceny pre predaj na pokladni. Odtiene modrej farby zvýrazňujú poradie cien, ktoré sa hľadajú (od najtmavšieho odtieňa k najsvetlejšiemu).
Existuje firemní ceník.
Predávame firme Galenit, na prevádzke je nastavená firma Jednorazový zákazník, a v prevádzke máme nastavené v Ponuka cien pri predaji "Ponúkať len na požiadanie v režime Cena" a hľadaná definícia ceny je def.ceny 02. Majme nasledujúce skladové karty a cenníky:
Cenník hlavný:
- karta 01: definice ceny 01 = 8000, definice ceny 02=9000
- karta 02: definice ceny 01 = 100, definice ceny 02=200
- karta 03: definice ceny 01 = 18000, definice ceny 02=19000
- karta 04: definice ceny 01 = 20000, definice ceny 02=21000
Ceník firemní pro fy Galenit:
- karta 01: definice ceny 01 = 5000, definice ceny 02=6000
- karta 02: není v tomto ceníku
- karta 03: definice ceny 01 = 15000, definice ceny 02=0
- karta 04: definice ceny 01 = 19000, definice ceny 02=0
Ceník firemní pro fy Jednorázový zákazník:
- karta 01: definice ceny 01 = 7900, definice ceny 02=8900
- karta 02: definice ceny 01 = 99, definice ceny 02=199
- karta 03: definice ceny 01 = 14900, definice ceny 02=15900
- karta 04: definice ceny 01 = 18900, definice ceny 02=0
⇒
- prodáme kartu 01⇒ prodá se za 6000
- prodáme kartu 02⇒ prodá se za 200
- prodáme kartu 03⇒ prodá se za 15900
- prodáme kartu 04⇒ nahlásí neexistenci ceny, cenu nutno zadat ručně
(Dohledané ceny jsou zvýrazněny tučně.)
Neexistuje firemní ceník, ale existuje ceník pro sklad 02, z něhož se prodává:
Predávame firme XY, na prevádzke je nastavená firma Jednorazový zákazník, a v prevádzke máme nastavené v Ponuka cien pri predaji "Ponúkať len na požiadanie v režime Cena" a hľadaná definícia ceny je def.ceny 02. Majme nasledujúce skladové karty a cenníky:
Cenník hlavný:
- karta 01: definice ceny 01 = 8000, definice ceny 02=9000
- karta 02: definice ceny 01 = 100, definice ceny 02=200
- karta 03: definice ceny 01 = 18000, definice ceny 02=19000
- karta 04: definice ceny 01 = 20000, definice ceny 02=21000
Ceník skladový pro sklad 02:
- karta 01: definice ceny 01 = 5555, definice ceny 02=6555
- karta 02: není v tomto ceníku
- karta 03: definice ceny 01 = 15555, definice ceny 02=0
- karta 04: definice ceny 01 = 19555, definice ceny 02=0
Ceník firemní pro fy Jednorázový zákazník:
- karta 01: definice ceny 01 = 7900, definice ceny 02=8900
- karta 02: definice ceny 01 = 99, definice ceny 02=199
- karta 03: definice ceny 01 = 14900, definice ceny 02=15900
- karta 04: definice ceny 01 = 18900, definice ceny 02=0
⇒
a) V agendě Firemné údaje máme nastaveno Pro prodejní ceny použít ceník = Pouze hlavní:
- prodáme kartu 01⇒ prodá se za 9000
- prodáme kartu 02⇒ prodá se za 200
- prodáme kartu 03⇒ prodá se za 19000
- prodáme kartu 04⇒ prodá se za 21000
b) V agendě Firemné údaje máme nastaveno Pro prodejní ceny použít ceník = Nejdřív skladový, pak hlavní:
- prodáme kartu 01⇒ prodá se za 6555
- prodáme kartu 02⇒ prodá se za 200
- prodáme kartu 03⇒ prodá se za 15900
- prodáme kartu 04⇒ nahlásí neexistenci ceny, cenu nutno zadat ručně
(Dohledané ceny jsou zvýrazněny tučně.)