Proces predaja - základné pojmy, doklady a ich väzby

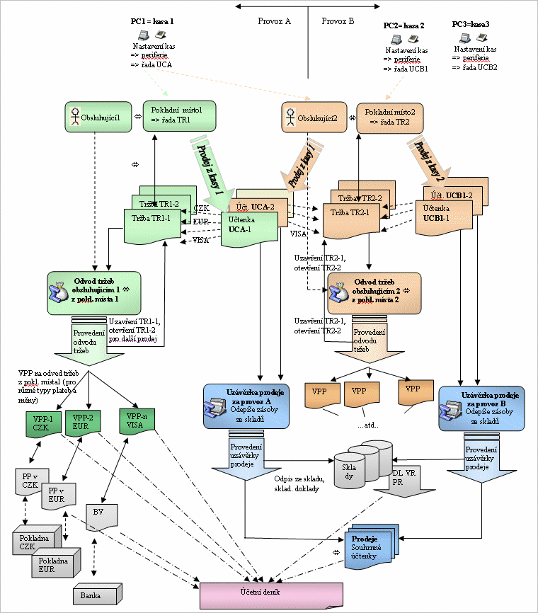
Agendy Pokladního maloobchodního prodeje a Restauračního prodeje v systému ABRA Gen řeší obsluhu zákazníka na kase v obchodě nebo v restauraci. Základom predaja sú špeciálne agendy pokladne (Pokladňa, Dotyková pokladňa, Reštauračná pokladňa, Reštauračná dotyková pokladňa). Z dôvodu nutnosti rýchleho obslúženia zákazníka, jednoduchosti ovládania a ďalších špecifík vyplývajúcich z priameho kontaktu obsluhujúceho s koncovým zákazníkom sú tieto agendy odlišné od ostatných agend systému ABRA Gen. Další agendy obsažené ve skupině agend Maloobchodního a Restauračního prodeje, jako jsou například agenda Účtenky, Tržby, Provozy a další, shromažďují informace o realizovaných prodejích nebo slouží k nastavení konfigurací nutných pro prodej. Tyto agendy jsou z hlediska ovládání i obsahu obdobné jako ostatní agendy systému ABRA Gen.

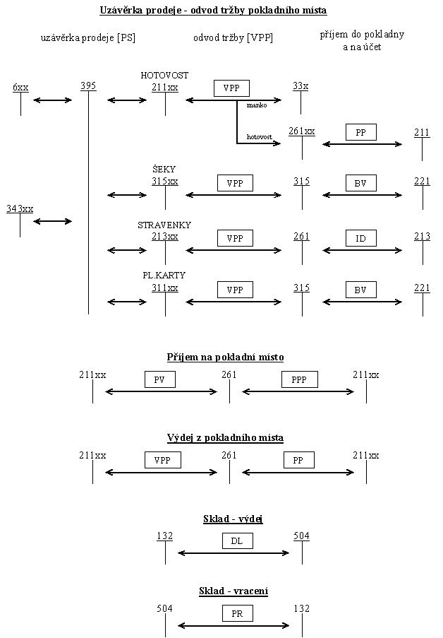
Ďalej je uvedené: